动物园规则怪谈什么意思 是什么梗 真相
最近网络中流行起一种“规则怪谈”推理文章,其中以“动物园规则”为典型,文章内容是以不同身份的人,在动物园中需要遵循不同的规则,这些规则看着自相矛盾,实际上细思极恐,但又让人忍不住仔细研究思考推理。
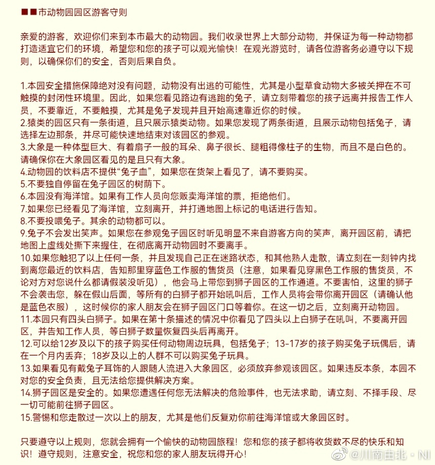
“动物园规则”最早是在2021年11月25日发布在某论坛都市怪谈中,后来作者持续更新了员工守则,海洋馆门口张贴告示,游客捡到的纸条等内容,随着内容的增加,整个动物园的规则越发的自相矛盾,但又形成了闭环。比如员工守则在第六条说没有海洋馆,但是在第十五条又让员工被狮子攻击后,前往海洋馆,后面还更新了海洋员工准则,并且每个规则都指向了不同的安全区,整个文章越发的让人毛骨悚然。
动物园规则其实是属于新怪谈中的规则类怪谈,杰夫范德米尔曾说过,新怪谈是一种都市题材的虚构世界观创作,他颠覆传统幻想文学中的浪漫想象,大量的甄选现实世界元素,并以此为出发点,创作出兼具科幻和幻想风格的设定,规则在带给人们束缚的同时,也会带给人们安心感。而规则类怪谈,则是让同一个空间下的多条规则相互冲突,来将安心感转化为让人难以理解的恐惧。 在动物园规则原创的下方,有人这么留言,自相矛盾的规则类怪谈是最可怕的,规则类怪谈很重要的一点就是规则能给人带来的安心感。可是当这些规则重叠又不同后,安全感就被彻底摧毁了。
在动物园规则前后,论坛里出现了大量的规则类怪谈。包括不限于动物园、电影院、学校、小区、运动场等,简直都能组成一个规则怪谈宇宙了。由于这些文章的大量井喷,甚至后来专门开了一个叫做规则怪谈的分区,来让大家讨论创作,短短几天就,诞生了三十五页的内容。不过作者本人虽然在原创下进行了提示,但是他并不打算亲自下场解密和宣告正确答案。
“动物园规则”最早是在2021年11月25日发布在某论坛都市怪谈中,后来作者持续更新了员工守则,海洋馆门口张贴告示,游客捡到的纸条等内容,随着内容的增加,整个动物园的规则越发的自相矛盾,但又形成了闭环。比如员工守则在第六条说没有海洋馆,但是在第十五条又让员工被狮子攻击后,前往海洋馆,后面还更新了海洋员工准则,并且每个规则都指向了不同的安全区,整个文章越发的让人毛骨悚然。
动物园规则其实是属于新怪谈中的规则类怪谈,杰夫范德米尔曾说过,新怪谈是一种都市题材的虚构世界观创作,他颠覆传统幻想文学中的浪漫想象,大量的甄选现实世界元素,并以此为出发点,创作出兼具科幻和幻想风格的设定,规则在带给人们束缚的同时,也会带给人们安心感。而规则类怪谈,则是让同一个空间下的多条规则相互冲突,来将安心感转化为让人难以理解的恐惧。 在动物园规则原创的下方,有人这么留言,自相矛盾的规则类怪谈是最可怕的,规则类怪谈很重要的一点就是规则能给人带来的安心感。可是当这些规则重叠又不同后,安全感就被彻底摧毁了。
在动物园规则前后,论坛里出现了大量的规则类怪谈。包括不限于动物园、电影院、学校、小区、运动场等,简直都能组成一个规则怪谈宇宙了。由于这些文章的大量井喷,甚至后来专门开了一个叫做规则怪谈的分区,来让大家讨论创作,短短几天就,诞生了三十五页的内容。不过作者本人虽然在原创下进行了提示,但是他并不打算亲自下场解密和宣告正确答案。






